排序
什么是OpenStack
OpenStack是一个云操作系统,通过数据中心可控制大型的计算、存储、网络等资源池。 所有的管理通过前端界面管理员就可以完成,同样也可以通过web接口让最终用户部署资源。 OpenStack最初是由NAS...
什么是双机热备?
双机热备是一种通过在网络设备之间建立冗余的、实时同步的备份系统,以实现在主设备故障时无缝切换到备用设备的高可用性技术。 双机热备通常由两个或多个相同配置的设备组成,其中一个设备处于...
深入剖析OSPF协议:五种报文类型及其作用
OSPF(开放最短路径优先)是一种路由协议,其功能和工作方式主要通过五种不同的报文类型实现。 每种报文类型在OSPF的操作中扮演着关键的角色。 本文将深入解析这五种OSPF报文类型及其具体作用。...
ASP技术全面解析:从基本概念到实际应用(asp是什么)
一、ASP简介 ASP(Active Server Pages)是一种服务器端脚本环境,用于创建动态交互式网页。 它由Microsoft开发,最初发布于1996年,是基于Windows平台的Web应用程序开发技术。 ASP允许开发者在...
如何在 Rocky/Alma Linux 9 上安装 Java 17
在本指南中,我们将探讨如何在 Rocky Linux 9 中安装 Java Runtime Environment (JRE) 和 Java Developer Kit (JDK),本指南也适用于任何基于 RHEL 9 的系统。 许多软件都需要 Java 和 JVM(Jav...
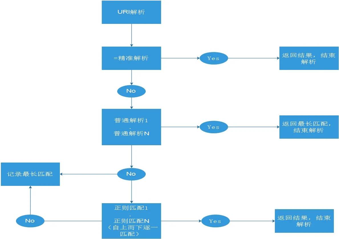
nginx系列更新:location匹配规则
Location 基础知识: 概念: 我们可以通过配置Location指令块,来决定客户端发过来的请求URI如何处理。 语法: Syntax: location [ = | ~ | ~* | ^~ ] uri { ... } location @name { ... } Defa...
宝塔面板安装指定历史版本教程
前言 使用宝塔官方一键命令,直接搭建出来的是最新版的宝塔。但是,很多时候我们需要使用低版本的,这个时候就没有办法直接使用一键命令来搭建了。 下面不念就讲讲怎么安装指定历史版本宝塔面板...
VMware安装rhel8虚拟机步骤
首先我们需要安装VMware,安装完成之后,点击创建虚拟机,选择自定义。 兼容性选择默认 选择稍后安装操作系统 我们安装的是linux红帽8,所以我们选择Redhat 8 64位 为虚拟机命名和选择虚拟机存...












